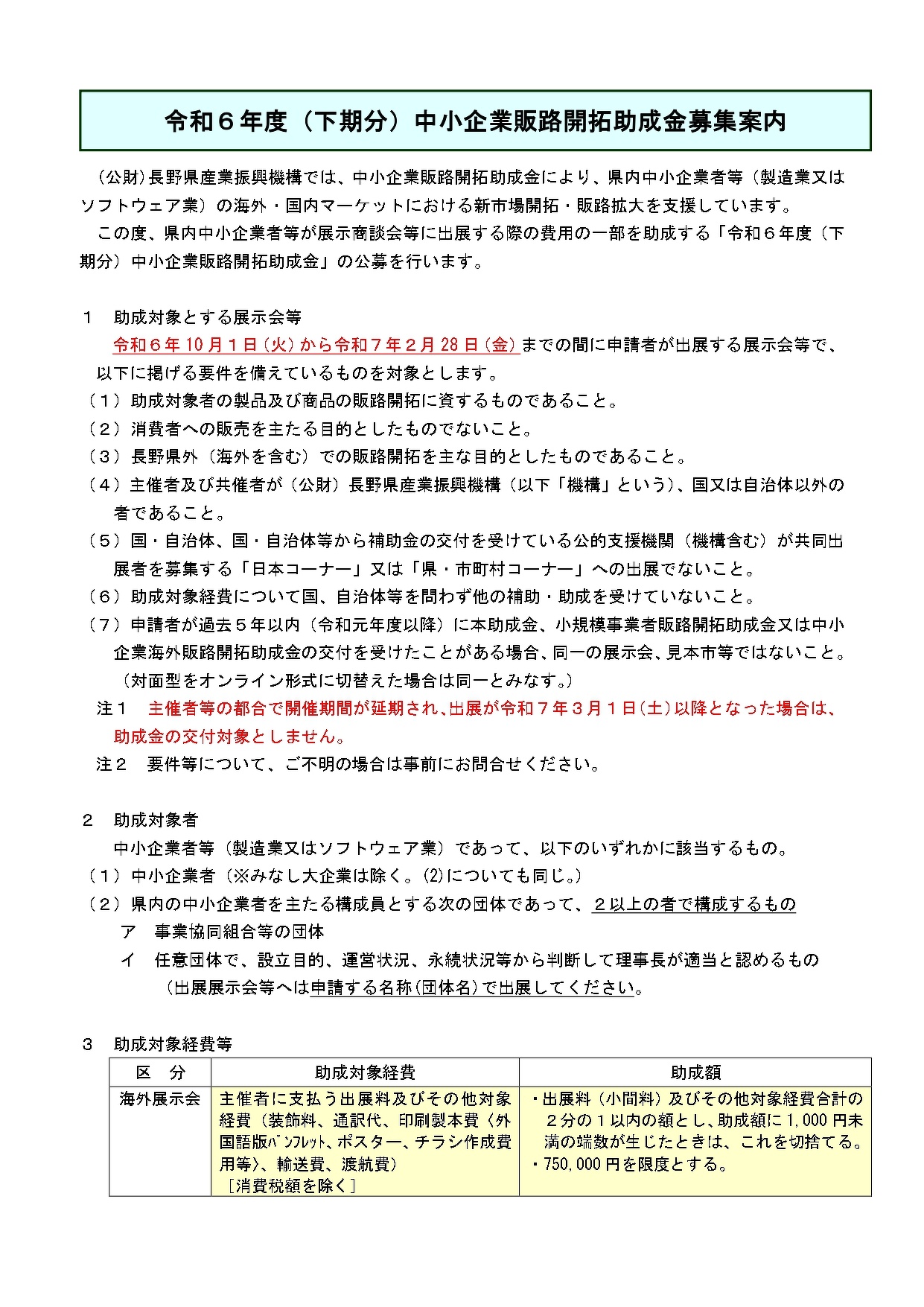
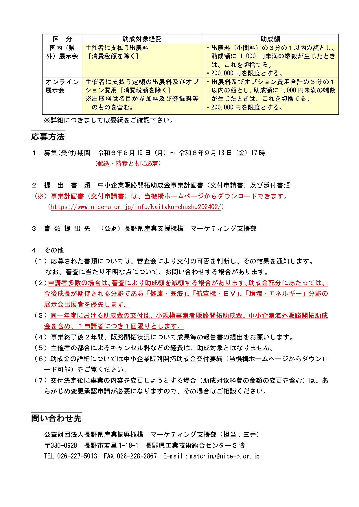
各種ご案内
各種ご案内 INDEX
- 《12月3日より開催!!》高精度・難加工技術展2025 共同出展のご案内
- 長野県より「私のアクション!未来のNAGANO創造県民会議in諏訪地域 人が育ち、技術がつながる企業とは~諏訪地域の実践者とみんなで語り合う~」のご案内
- 下諏訪商工会議所より①「中小企業におけるIT、DX化及びAIの活用について」研修会②「令和7年度 税制改正 年末調整対策セミナー」のお知らせ
- 新・工業コーディネーター着任のお知らせ
- 「生成AIを活用した新たな販路開拓の手法を学ぶ!テクノリーチナガノセミナー」のご案内
- 長野県創業支援センターより「支援対象者募集」のお知らせ
- 諏訪地域振興局より「バスで行く 先進企業見学学習会」のご案内
- 公正取引委員会より「2026年1月施行!~下請法は取適法へ~改正ポイント説明会」のご案内
- 《10月8日・9日開催!!》第2回【九州】半導体産業展@マリンメッセ福岡 出展のご案内
- 日本貿易振興機構より各種セミナーのご案内❶商談スキル❷米国トランプ政権を読み解く❸コスタリカの魅力とビジネス投資環境❹貿易実務講座特別編・清水港湾見学会